Ścieki przemysłowe: podwójny dylemat zgodności i kosztów

Wysoka presja regulacyjna, trudności w przestrzeganiu przepisów
Normy dotyczące wyładowań stają się coraz bardziej rygorystyczne, a tradycyjne technologie z trudem sobie znimi radzą, co stwarza ryzyko wysokich kar finansowych i wstrzymania produkcji dla przedsiębiorstw.

Tradycyjne leczenie, wysokie koszty
Duża powierzchnia zabudowy, wysokie zużycie energii i znaczne zużycie środków chemicznych prowadzą do utrzymujących się wysokich kosztów operacyjnych.

Odpady zasobów wodnych, ciśnienie operacyjne
Rosnące koszty świeżej wody iniemożność skutecznego ponownego wykorzystania ścieków zwiększają presjęna zasoby wodne wywieranena przedsiębiorstwa.

Twój Inteligentna Oczyszczalnia Ścieków
Rozumiemy rygorystyczne wymagania i wyzwania związane z „wodą” w produkcji przemysłowej. Dlatego wprowadziliśmyna ryneknowość [Oczyszczanie ścieków przemysłowych] systemu. To coś więcejniż tylko sprzęt; to „inteligentny zarządca wody” w zakładzie produkcyjnym, zapewniający ciągłe, stabilne i zgodne z przepisami oczyszczanie ścieków w przedsiębiorstwienanajbardziej krytycznych etapach.
✅ Stabilna zgodność
✅ Inteligentna obsługa
✅ Oszczędności
Najpierw technologia
Oferujemy różnorodne elementy przekładni

Konstrukcja modułowa & Szybkie wdrożenie
Elastyczne kombinacje modułowe dostosowują się do różnych skali leczenia i warunków terenowych, znacznie skracając cykle projektowe. Dostosowane do Twoich potrzeb.

Jeden-Zatrzymaj rozwiązanie dla Oczyszczenie
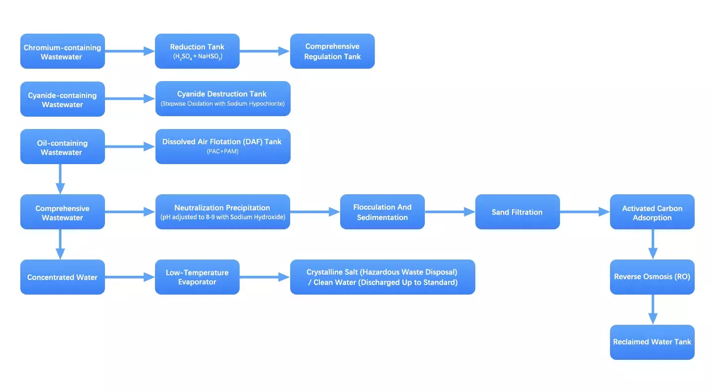
Integruje wiele zaawansowanych procesów oczyszczania w celu specyficznego usuwania złożonych substancji zanieczyszczających, takich jak metale ciężkie i substancje organiczne, zapewniając doskonałą jakość ścieków.

Niskie zużycie energii
Wykorzystuje energię-oszczędzanie komponentów i zoptymalizowane algorytmy sterowania w połączeniu z platformą monitorowania w chmurze, aby osiągnąć pracę beznadzoru i predykcję konserwacja.

Stabilny,niezawodny & Dostosowane
Używa przemysłowo-stopień, wysoki-wysokiej jakości komponenty zapewniające długą żywotność-stabilność terminu. Zapewnia dostosowane rozwiązania w oparciu o konkretną jakość wody i potrzeby klienta.
Zrobię dla Ciebie więcej!
Nasze rozwiązania w zakresie oczyszczania ścieków przemysłowych zrobią dla Ciebie więcej! Nasz system charakteryzuje się kompaktową, zintegrowaną płozą-zamontowana konstrukcja umożliwiająca szybkie wdrożenie po dostawie, eliminując skomplikowane prace-budowa witryny. Zapewniamy kompletne rozwiązania i koszty-analizę korzyści, aby upewnić się, że inwestycja jest opłacalna.
Nasze rozwiązania w zakresie ścieków przemysłowych
Zrobię dla Ciebie więcej!
Wykorzystuje zaawansowany MBR/RO + specjalne procesy łączenia membran w celu skutecznego filtrowania metali ciężkich, toksycznych substancji organicznych i redukcji kluczowych wskaźników, takich jak ChZT i azot amonowy, zapewniając wysoką-wysokiej jakości odzyskaną wodę do bezpiecznego ponownego wykorzystania.
Inteligentne monitorowanie +
Zdalny O&M
System ten integruje inteligentny system sterowania PLC i monitor jakości wody online oraz przesyła dane do platformy chmurowej w czasie rzeczywistym. Inżynierowie mogą przeprowadzić zdalną diagnostykę, aby mieć pewność, że system jest zawsze wnajlepszym stanie.
Odzyskiwanie zasobów +
Zielona produkcja
Rozwiązania WTEYA znacząco zwiększają wskaźniki recyklingu wody, skutecznie redukując koszty zaopatrzenia w świeżą wodę i odprowadzania ścieków, minimalizując ślad węglowy i pomagając firmom osiągnąć cele ESG.
Charakterystyka jakości ścieków przemysłowych
CHARAKTERYSTYKA 01
Wysoki ChZT/Zawartość BOD
CHARAKTERYSTYKA 02
Lony Heavy MetalLony Heavy Metal
CHARAKTERYSTYKA 03
Toksyczne związki organiczne
CHARAKTERYSTYKA 04
Skrajne wartości pH
CHARAKTERYSTYKA 05
Wysoka zawartość azotu amonowego
CHARAKTERYSTYKA 06
Duże wahania temperatury
Nasz obszar zastosowania: Ochrona kluczowych gałęzi przemysłu
Od obróbki metali po produkcję elektroniki, WTEYA zapewnia dostosowane do indywidualnych potrzeb rozwiązania w zakresie oczyszczania ścieków dla różnych gałęzi przemysłu, zapewniając czystą produkcję inieustraszenie stawiając czoła wyzwaniom środowiskowym.








Założona w 2009 roku jesteśmy przedsiębiorstwem zajmującym się technologią ochrony środowiska integrującym R&D, produkcja, sprzedaż i montaż.
WTEYA Environmental Technology Co., Ltd. to spółkanależąca do grupy z siedzibą w Tianan Cyber City, Dongguan City, prowincja Guangdong. Zależynamna dostarczaniu wiodącegona świecie inteligentnego sprzętu do płynów, wyposażonego w zaawansowaną technologię i wysoki poziom-jakość usług, zdobyliśmy jednomyślne uznanie od ponad 1000 klientów.
Certyfikaty & Patenty techniczne
Koniec 100+ wyróżnieniem, pokazującymnaszą siłę techniczną i uznanie w branży.
Zaufanie klienta & Współpraca
Rośniemy razem z ponad tysiącem klientówna całym świecie.